This article or section contains information that is out-of-date.
|
Lua error in package.lua at line 80: module 'Module:Inlinegfx/img_link_data.json' not found.
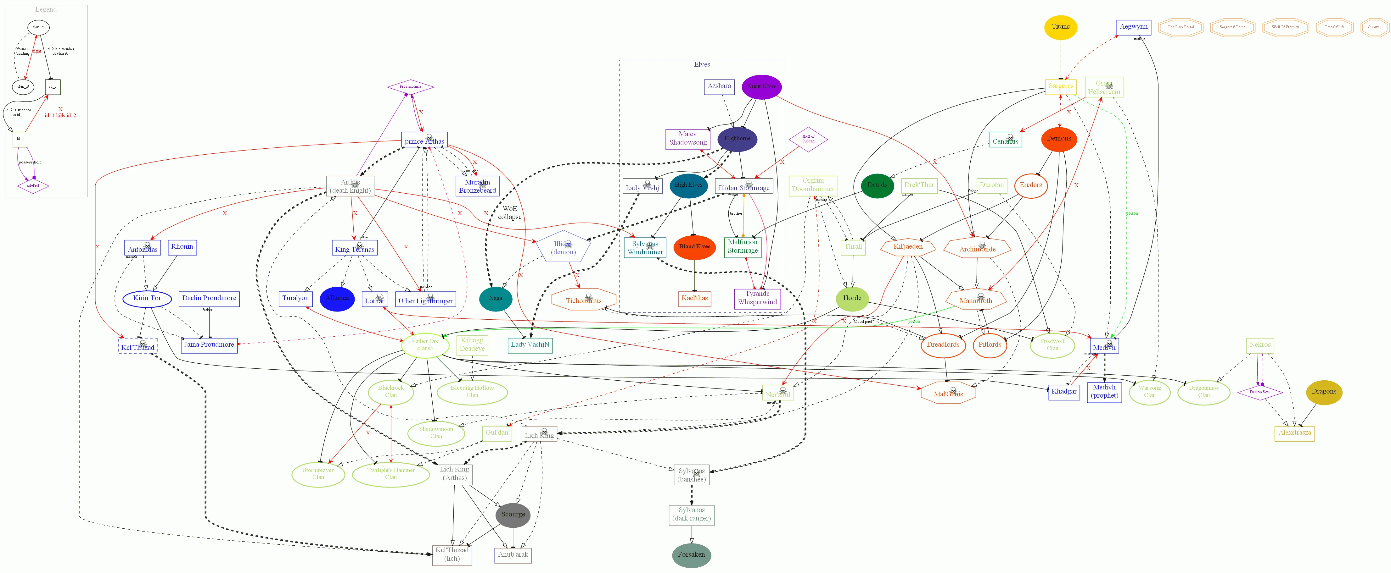
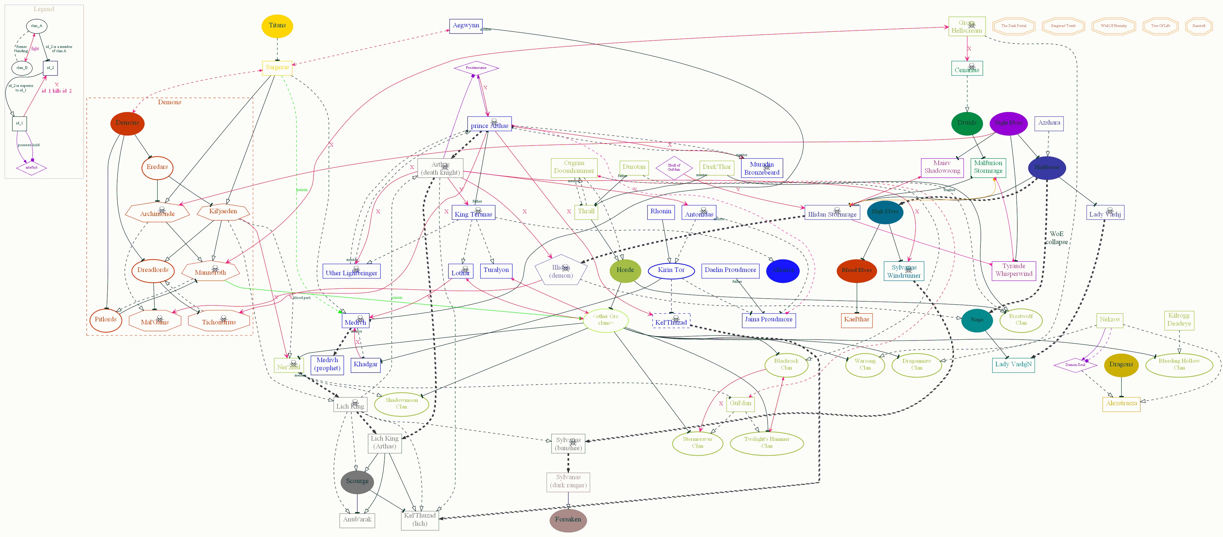
The Warcraft relations map is a map of relations between most important characters, clans and artifacts until the end of The Frozen Throne storyline. In some cases (e.g. Arthas, Illidan), relations between characters are so complicated, that might be useful to see it in a graphic form - that's why this project was created.
The map[]
Core info[]
There are several versions, depending on (non)clustering:
- no clustering at all (primary version - see above)
Horde cluster outlined
Alliance cluster outlined
Demon cluster outlined
Elven cluster outlined
Scourge cluster outlined
all previous 5 clusters outlined
Additional info[]
- Current version: 0.2b | 2009-04-03
- Original author: crysman
- Special thanks to: mikee, mach ache
Project core is written in DOT language with significant use of C preprocessor, and compiled with Graphviz.
Use of C preprocessor actually makes the sourcecode readable and meaningful. It allows constructions like:
"Arthas" -> "King Teranas" [KILLS]
where KILLS is defined via #define clausule at the very beginning of the code:
#define KILLS color="red" label="X" fontcolor="red" fontsize="11" arrowhead="vee" arrowtail="vee"
It reminds HTML + CSS coding.
Almost everything is based on Warcraft III: Reign of Chaos manual and Warcraft III: Reign of Chaos and The Frozen Throne games storyline. Some information was taken here from Wowwiki.
Want to help?[]
See the Discussion if you want to help to improve and develop this project.
